澳门 第25页
王中王一字折肖——探寻神秘文化符号的魅力,王中王一字折肖,神秘文化符号的魅力探寻

王中王一字折肖——探寻神秘文化符号的魅力,王中王一字折肖,神秘文化符号的魅力探寻

摘要:王中王一字折肖是一种神秘的文化符号,蕴含着丰富的历史和文化内涵。本文将探寻这一符号的魅力,揭示其背后所代表的文化意义和价值。通过深入了解和研究,我们将一起感受这一符号所传递的深刻内涵和独特魅力。...

中国最近有哪些巨大消息?,中国最新重大消息概览

中国最近有哪些巨大消息?,中国最新重大消息概览

中国近期有多个重大消息引起社会广泛关注。其中包括重要政策的出台、科技创新的突破、经济发展的最新数据等。新修订的法律法规的实行,某些领域的重大改革措施,以及国内企业在国际市场上的重大成就等。这些消息均对中国的未来发展产...

朝鲜半岛的萨德问题,背景、影响与前景分析,朝鲜半岛萨德问题,背景解析、影响评估与前景展望

朝鲜半岛的萨德问题,背景、影响与前景分析,朝鲜半岛萨德问题,背景解析、影响评估与前景展望

朝鲜半岛萨德问题涉及美国在该地区部署导弹系统的争议。背景复杂,涉及地缘政治和军事战略考量。萨德系统的部署对地区安全格局产生深远影响,引发多方关注与担忧。问题前景尚不明朗,需各方通过对话和协商解决分歧。未来走向受国际形...

新澳精准资料免费提供,探索第221期的奥秘与价值,新澳精准资料揭秘第221期奥秘与价值

新澳精准资料免费提供,探索第221期的奥秘与价值,新澳精准资料揭秘第221期奥秘与价值

摘要:新澳精准资料免费分享,第221期探索之旅启程。本期资料揭示奥秘,挖掘价值,带你领略不一样的精彩世界。涵盖各类信息,助你轻松获取所需。不容错过,快来探索第221期的无限可能吧!...

澳门一码一肖100%准确预测的可能性探讨,澳门一码一肖预测准确性的探讨与可能性分析

澳门一码一肖100%准确预测的可能性探讨,澳门一码一肖预测准确性的探讨与可能性分析

摘要:关于澳门一码一肖的预测,尽管存在声称能做出准确预测的说法,但实际上预测的准确性无法被科学验证和保证。此类预测往往基于传统习俗、信仰或个别经验,缺乏科学根据和可靠的数据支持。对于此类预测的准确性,应保持理性和审慎...

黄海军演中的经典一句,谋杀的艺术与战略深度,黄海军演经典语录,谋杀的艺术与战略深度揭秘

黄海军演中的经典一句,谋杀的艺术与战略深度,黄海军演经典语录,谋杀的艺术与战略深度揭秘

摘要:在黄海军演中,一句经典的话语凸显了军事策略的重要性。这句话揭示了谋杀的艺术与战略深度的关系,强调了军事行动背后的策略智慧。通过这句话,我们可以理解到军事行动不仅仅是简单的战斗,更是战略与战术的较量,体现了高超的...

瓦良格号来中国经过的海峡,历史与地理的交汇点,瓦良格号穿越海峡,历史与地理的交汇之旅

瓦良格号来中国经过的海峡,历史与地理的交汇点,瓦良格号穿越海峡,历史与地理的交汇之旅

瓦良格号经过的海峡,是历史与地理的交汇点。该海峡位于中国东南沿海地区,是连接太平洋和南海的重要航道。在历史上,该海峡见证了多次中外交流和贸易往来,具有重要的战略地位。瓦良格号的航行也证明了这一海峡在连接东西方方面的关...

澳门六6合开奖结果直播,探索现代博彩文化的新领域,澳门六6合开奖结果直播,现代博彩文化新领域的探索

澳门六6合开奖结果直播,探索现代博彩文化的新领域,澳门六6合开奖结果直播,现代博彩文化新领域的探索

澳门六6合开奖结果直播,展示了现代博彩文化的新面貌。通过直播方式,观众可以实时了解开奖结果,增加了博彩活动的互动性和刺激性。这种新型的博彩形式反映了现代人对娱乐方式的追求和对博彩文化的探索。也需要注意博彩活动可能带来...

海峡两岸最新一期视频回放,深度解读两岸关系的新动态,海峡两岸最新视频回放,深度解析两岸关系新动态

海峡两岸最新一期视频回放,深度解读两岸关系的新动态,海峡两岸最新视频回放,深度解析两岸关系新动态

摘要:本期视频回放聚焦海峡两岸最新动态,深度解读两岸关系的新发展。节目回顾了近期两岸交流的重要事件,分析了双方在经济、文化、教育等领域的合作进展,并探讨了当前两岸关系面临的挑战和机遇。视频强调了两岸和平稳定的重要性,...

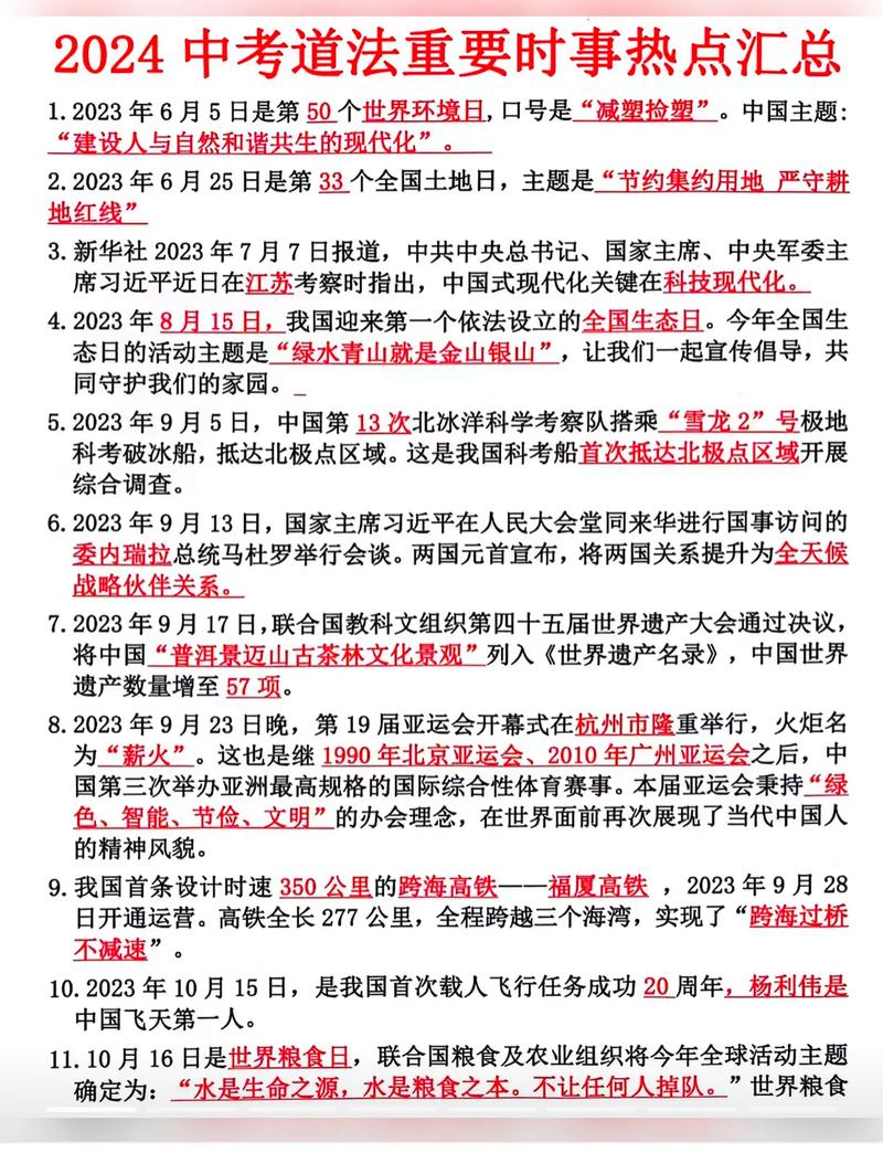
2024年时事事态,全球热点话题概览,全球热点话题概览,2024年时事事态分析

2024年时事事态,全球热点话题概览,全球热点话题概览,2024年时事事态分析

摘要:,,到2024年,全球局势多变,热点话题纷呈。全球经济格局调整,新兴市场国家崛起,地缘政治格局复杂多变,国际关系面临新的挑战。气候变化、环境保护、公共卫生等议题备受关注,全球合作与竞争并存。科技发展日新月异,数...

Top
网站统计代码